“十五五”时期,是美丽中国建设承前启后、推动生态环境实现根本性好转的关键时期。当前,生态环境治理从“污染防治攻坚”迈入“美丽中国全面建设”新阶段,环境质量改善工作进入了面临多重压力的“深水区”。在此形势下,中央生态环境资金不仅要聚焦最突出、最迫切需要解决的生态环境问题,更要聚焦区域重大战略、美丽中国建设等重点领域,全面推进以高品质生态环境支撑高质量发展。由此,生态环境部、财政部修订了《中央生态环境资金项目储备库入库指南》《大气污染防治资金管理办法》《水污染防治资金管理办法》《土壤污染防治资金管理办法》《农村环境整治资金管理办法》(以下简称“一指南四办法”)。
中央生态环境资金有哪些?
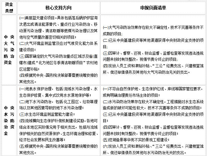
中央生态环境资金属于专项转移支付资金,由中央财政通过一般公共预算安排,聚焦生态环境领域重点任务,定向用于大气、水、土壤、农村环境整治等污染防治工作。为精准把控申报边界、规避申报风险,现将四类资金核心支持方向与严禁申报负面清单整理成对照表如下:
四类资金核心支持方向与严禁申报负面清单对照表

政策核心变化
本次修订紧扣“精准治污、科学治污、依法治污”要求,聚焦资金全过程预算绩效管理,四大核心变化导向鲜明:
更加强调项目的精准性
摒弃“大水漫灌”式申报模式,要求项目紧密对接国家、区域生态环境重点任务,精准匹配当地突出环境问题,明确项目建设内容、实施范围、治理目标,杜绝盲目申报、泛化申报,同时细化资金支持边界,严禁超范围、超标准申报,将资金用到最关键、最急需的领域。
更加注重项目的落地性
强化项目前期工作硬性要求,不仅要求将用地审批、规划许可、行洪论证、可研批复、地方配套资金落实等作为入库前置条件,更是将完成项目清单(初步设计)批复和财政预算评审作为入库前置要求,从严审核项目可行性,确保申报项目具备开工条件,避免“纸上项目”“半拉子工程”。
更加抓实项目的实效性
坚持绩效优先、结果导向,定性与定量相结合,尤其要量化设定污染物削减量、环境质量改善幅度、设施运行效率、群众满意度等可核查、可考核的绩效目标。治理成效不仅是本年度资金分配、入库评审、资金拨付的核心依据,更是直接影响下一个年度项目申报。项目申报从“重分配、重建设”向“重管理、重实效”转变。
更加凸显项目的长效性
破除“重建设、轻运维”弊端,要求申报项目同步制定后期运维方案、明确运维资金来源、建立长效管护机制,确保污染治理设施建成后稳定运行、长期发挥效益,推动生态环境治理从“短期攻坚”向“长期巩固”转变。同时,要发挥项目的影响力,加快形成可复制可推广的路径模式。
申报流程
中央生态环境资金项目实行“储备在先、动态管理、择优支持”的入库机制,未纳入中央储备库的项目一律不予资金支持,具体申报流程如下图:

资金申报实操建议
精准锚定方向,紧扣政策红线申报
提前吃透“一指南四办法”支持范围,优先申报国家重点流域治理、大气污染防治重点区域、土壤污染管控重点地块、农村环境整治示范片区等项目;坚决避开楼堂馆所、人员经费、日常运维、经营性项目等禁止支持领域,确保项目方向合规。同时,要坚持系统思维,找准突出问题,明晰解决路径,量化绩效目标,杜绝“大而空”的申报表述。
做实前期要件,筑牢项目落地根基
提前梳理项目全流程手续,备齐用地、规划、立项、实施方案批复、初步设计批复、财政预算评审等文件资料,明确项目实施主体、建设工期、投资构成(中央资金+地方配套+社会资本),确保各项前期工作闭环,让项目“报得上、批得下、开得了工”。
强化绩效闭环,凸显实效长效优势
科学设定量化绩效指标,细化污染物削减、水质改善、土壤安全利用率、设施运行时长等核心指标,做到可监测、可核查、可评价;同步完善长效运维方案,明确运维责任主体、资金保障渠道、日常管护标准,重点体现项目长期环境效益;申报材料中突出项目创新性、示范性,优先打造可复制、可推广的治理模式,提升评审竞争力。
规范材料编制,提升申报审核效率
申报材料要做到逻辑清晰、数据详实、附件齐全;重点论证项目的必要性和可行性,确保项目目标可达、效益显著;申报材料之间要避免数据矛盾、前后不一致情况;主动对接上级主管部门,提前沟通项目疑点,及时整改完善,提高入库通过率。
结语
我司围绕国家重大战略部署和宏观政策导向,立足省、市发展大局,参与多地“十五五”规划编制及重大工程项目谋划和遴选工作。下一步,我司将结合中央生态环境资金申报要点进行再研究、再讨论,全面考虑项目的必要性、可行性、落地性和质效性,为地方政府、市场主体精准把握政策机遇、高效推进项目申报提供实操性指导,为地方“十五五”规划落地落实提供技术支撑。
四川融智绿色创新城乡规划设计咨询有限公司 版权所有 © 2008-2026 蜀ICP备17016785号-1
川公网安备51110002002351号 网站地图